Case Study
Sylq
UX research is conducted to deeply understand users’ needs, behaviors, and pain points, enabling designers to create products that truly solve real problems. It helps reduce risks and costly redesigns by informing data-driven decisions that improve user satisfaction and business outcomes.
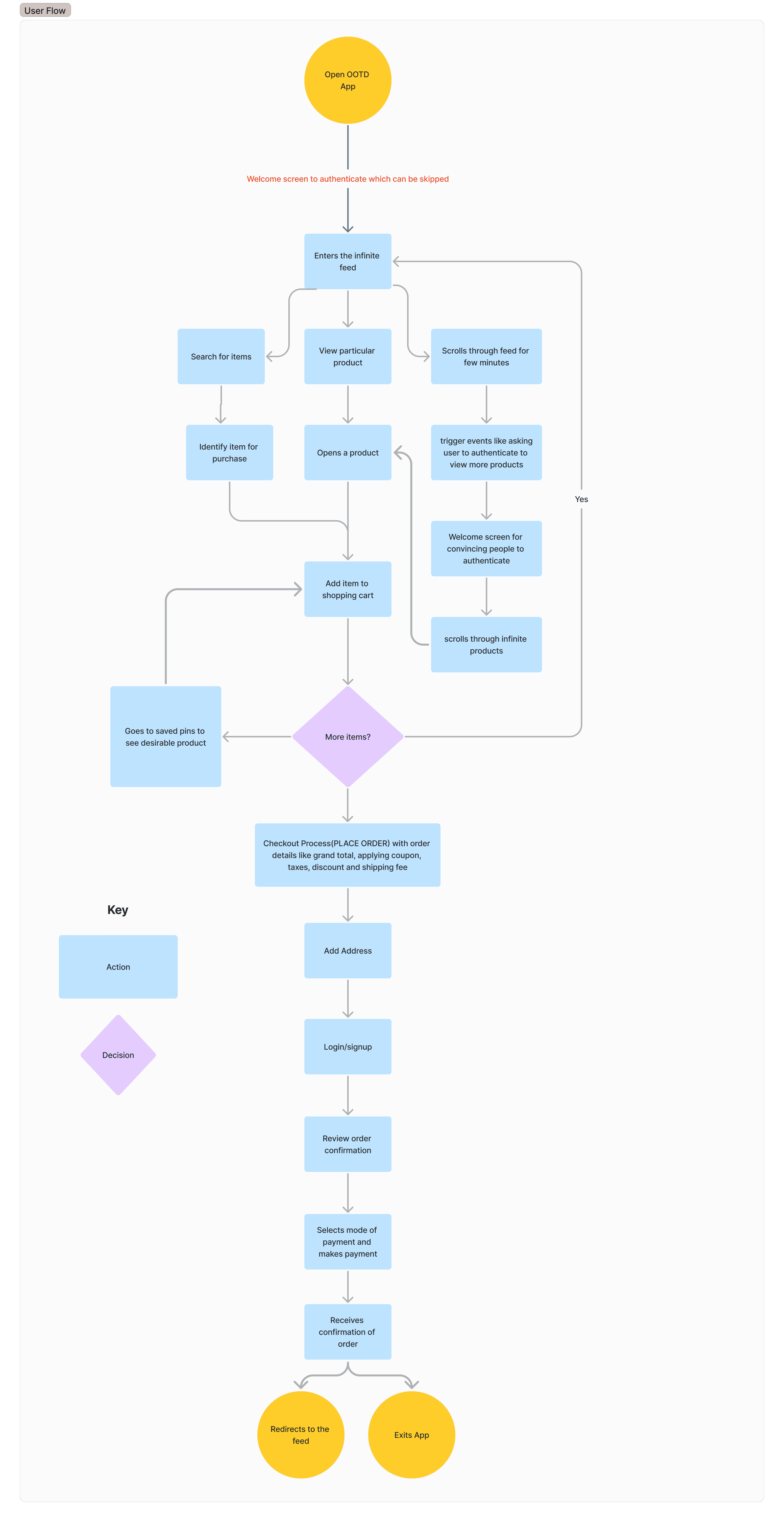
User Flow
This user flow illustrates the steps a user takes to browse, authenticate, shop, and complete a purchase within the Sylq app.
To reduce drop-offs, we shifted from mandatory sign-up to progressive onboarding. Users could browse first, and login was required only when they showed purchase intent.
User Personas and Journeys
By humanizing data about the users, personas guide design decisions to create more empathetic, user-centered experiences that truly address the audience’s expectations and solve their problems.
Basic user inputs such as name and age are used to power an age-based recommendation system that delivers relevant and personalized product discovery
Paper Wireframes
Paper wireframing is a quick and accessible method in UX design where designers sketch basic layouts and screen elements on paper. It helps visualize the structure and flow of a product early in the design process without getting distracted by colors or detailed visuals.
Low Fidelity Wireframes
.A low fidelity wireframe is a simple, quick sketch or digital outline showing the basic layout, structure, and core elements of a web page or app interface.
Color Palette
The highest and most accessible contrast ratio from your palette is 21.00 for #000000 on #ffffff
Typography
typography ensures that text is clear and accessible by choosing appropriate fonts, sizes, spacing, and contrast, which helps users easily consume and understand content across devices and abilities.
Deep Research
Ready to build something amazing?
I'd love to connect with you!

















